MENU
MENU
TOP
ABOUT US
・Message from our president
・Corporate Profile
・Corporate History
・Quality First
・Environmental Policy
Product
・Bolts of Special Steel
Contact
Japanease Site
Scroll to the right
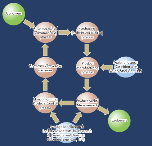
At our company, we aim to provide products with low environmental impact by improving customer satisfaction through our Quality Management System (QMS) and promoting our Environment Management System (EMS).
Scroll to the right
HOME
│
OUTLINE
│
PLANT
│
PRODUCTS
│
RECRUIT
│
CONTACT
│
←Japanese language only.